权威宣布
据新华社报道,11月26日国家卫生康健委召开新闻宣布会回应冬季呼吸道疾病热门问题。国家卫生康健委新闻讲话人米锋体现,监测显示,近期,我国呼吸道熏染性疾病以流感为主,别的尚有鼻病毒、肺炎支原体、呼吸道合胞病毒、腺病毒等引起。剖析以为,近期我国急性呼吸道疾病一连上升与多种呼吸道病原体叠加有关。
中国疾控中心免疫妄想首席专家王华庆先容,多病原监测效果显示,近期呼吸道熏染性疾病在差别年岁群体间盛行的主要病原体差别。1至4岁人群以流感病毒、鼻病毒为主,5至14岁人群以流感病毒、肺炎支原体、腺病毒为主,15至59岁人群以流感病毒、鼻病毒、新冠病毒为主,60岁及以上人群以流感病毒、人偏肺病毒和通俗冠状病毒为主。
11月24日,国务院联防联控机制宣布《关于做好冬春季新冠病毒熏染及其他重点熏染病防控事情的通知》。其中提到,有条件的地区团结现实开展急性呼吸道熏染病多病原综合监测。
专业支持
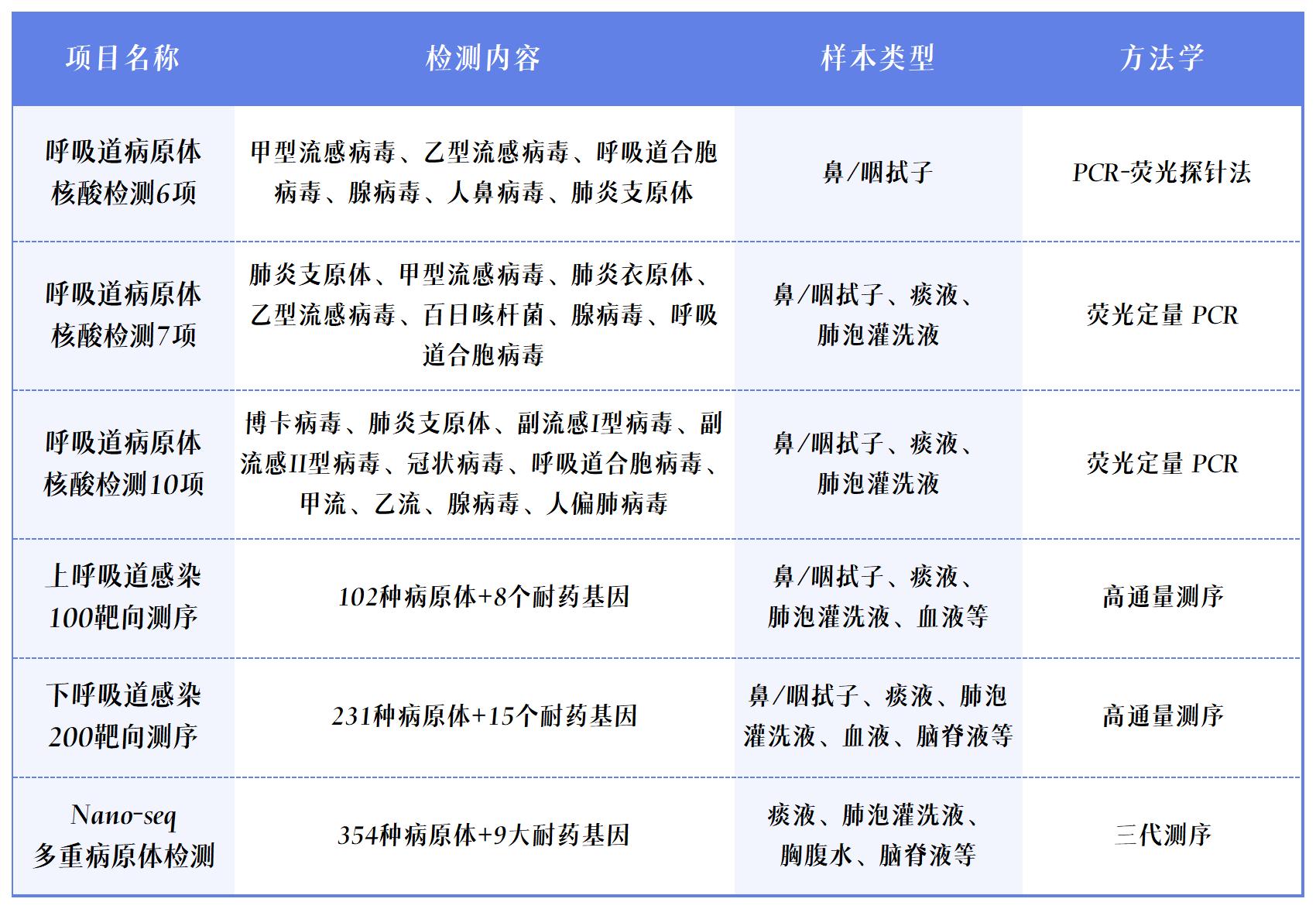
yl23455永利呼吸道病原判别诊断解决计划

yl23455永利以患者为中心,提供多种呼吸道病原体判别诊断整体解决计划,运用荧光PCR、高通量测序、三代测序等手艺平台,笼罩流感病毒、腺病毒、呼吸道合胞病毒、鼻病毒、肺炎支原体、百日咳杆菌等临床常见的病原体。只需使用鼻/咽拭子等无创采样的样本,即可一次性判别多种呼吸道病原体,助力临床精准诊断,实时接纳有用的预防与诊疗步伐。
yl23455永利满分通过呼吸道核酸检测室间质评

克日,上海临床磨练质量控制中心宣布了“2023年视察妄想多重呼吸道病原体核酸检测(视察项目)效果报告”和“2023年下呼吸道熏染宏基因组(DNA)高通量测序(视察项目)室间质评效果报告”。yl23455永利六项呼吸道病原体核酸检测项目和宏基因测序项目均满分通过两项认定。这说明yl23455永利呼吸道病原体检测项目在检测性能和质量管理方面,具备可靠的专业实力。
面临多种病原体“叠加盛行”,yl23455永利将以专业、稳固的手艺提升检测效率,辅助临床医生对疾病的精准诊疗,助力医疗机构做好患者预分流,尽可能缩短患者期待时间,守护国人康健。
呼吸道疾病小我私家防护指南
1.坚持科学优异的卫生习惯,泛起发热恳蛟等相关症状要实时就医、规范治疗。
2.平衡膳食,纪律作息,适度运动,增强体质和免疫力。室外活动时实时添加衣物,阻止因着凉增添熏染时机。
3.举行疫苗接种。疫苗接种是预防熏染病最经济有用的要领。建议切合条件的人群实时举行疫苗接种。